FluxMusic是什么
FluxMusic 是一个开源的音乐生成模型,基于扩散模型和 Transformer 架构将文本描述转换成音乐。模型能处理复杂的文本指令,生成具有特定情感、风格和乐器的音乐。FluxMusic 提供了不同规模的模型,从小型到巨型,适应不同的硬件需求。采用了修正流技术来提高音乐的自然度和质量,所有相关的代码和模型权重可以在 GitHub 上获取。
FluxMusic的主要功能
- 文本到音乐生成:将文本描述直接转换成音乐,用户通过文字描述来创造音乐。
- 语义理解:用预训练的文本编码器捕捉文本中的语义信息,确保生成的音乐与文本描述的情感和风格相匹配。
- 多模态融合:结合文本和音乐模态,通过深度学习技术理解文本与音乐之间的关系,实现更精准的音乐生成。
- 高效的训练策略:采用修正流训练方法,提高模型训练的效率和生成音乐的质量。
- 可扩展性:模型架构设计具有良好的可扩展性,通过调整参数和配置,适应不同规模和需求的音乐生成任务。
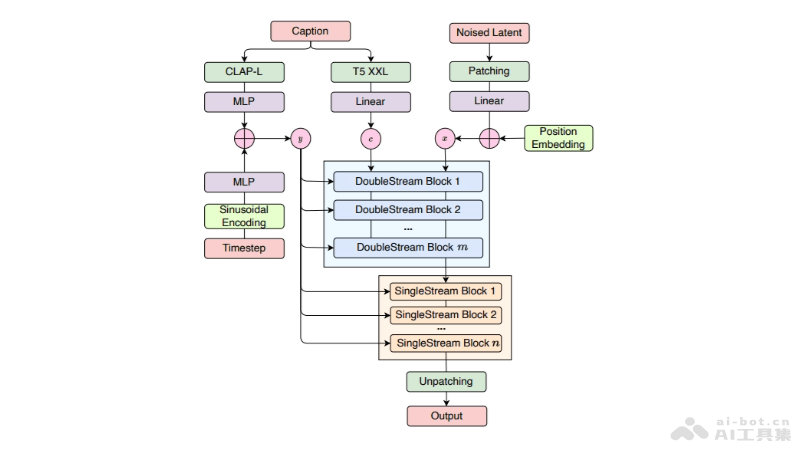
FluxMusic的技术原理
- 扩散模型(Diffusion Models):通过模拟数据从有序状态逐渐转变为随机噪声的过程,再逆转这一过程来生成新的数据样本。在音乐生成中,扩散模型逐步从噪声中恢复出音乐信号。
- 修正流变换器(Rectified Flow Transformers):通过定义数据和噪声之间的线性轨迹来优化生成过程。提高理论属性和生成效果,使生成的音乐更加逼真和自然。
- 双流注意力机制(Dual-stream Attention Mechanism):双流注意力机制处理文本和音乐的联合序列,实现信息的双向流动。允许模型同时考虑文本内容和音乐特征。
- 堆叠单流块(Stacked Single-stream Blocks):在文本流被丢弃后,模型使用堆叠的单音乐流块专注于音乐序列建模和噪声预测,进一步提高音乐生成的准确性。
- 预训练文本编码器(Pre-trained Text Encoders):FluxMusic基于如 T5 XXL 和 CLAP-L 等预训练模型提取文本特征,增强模型对文本描述的理解能力。
FluxMusic的项目地址
- GitHub仓库:https://github.com/feizc/FluxMusic
- HuggingFace模型库:https://huggingface.co/feizhengcong/FluxMusic
- arXiv技术论文:https://arxiv.org/pdf/2409.00587
FluxMusic的应用场景
- 音乐创作辅助:音乐家和作曲家用 FluxMusic来获取创作灵感,快速生成音乐草稿,加速音乐创作过程。
- 影视配乐:在电影、电视剧、广告和视频游戏制作中,FluxMusic根据剧本或场景的描述自动生成配乐,提高音乐制作的效率。
- 游戏音乐生成:在电子游戏中,FluxMusic根据游戏情境和玩家行为实时生成背景音乐,增强游戏体验。
- 音乐教育:在音乐教育领域,FluxMusic作为教学工具,帮助学生理解音乐创作过程,通过实践学习音乐理论和作曲技巧。
- 个性化音乐体验:普通用户通过输入自己的情感状态、场景描述或故事来生成个性化的音乐,创造独特的听觉体验。
声明:本站所有文章,如无特殊说明或标注,均为本站原创发布。任何个人或组织,在未征得本站同意时,禁止复制、盗用、采集、发布本站内容到任何网站、书籍等各类媒体平台。如若本站内容侵犯了原著者的合法权益,可联系我们进行处理。



